陕西省人力资源和社会保障厅
关于印发陕西省技工教育“十四五”规划的通知
陕人社发〔2022〕12号
各市(区)人力资源社会保障局,各技工院校:
为深入贯彻习近平总书记关于大力发展技工教育的重要指示精神,推进技工教育高质量发展,根据《人力资源社会保障部关于印发技工教育“十四五”规划的通知》《陕西省人力资源和社会保障事业发展“十四五”规划》,我厅制定了《陕西省技工教育“十四五”规划》。现印发给你们,请认真贯彻执行。
陕西省人力资源和社会保障厅
2022年4月29日
陕西省技工教育“十四五”规划
为深入贯彻习近平总书记“大力发展技工教育”的重要指示,落实中共中央办公厅、国务院办公厅印发的《关于推动现代职业教育高质量发展的意见》,扩大高技能人才培养规模,提高人才培养质量,加快构建技能型社会,促进更加充分更高质量就业,推动经济高质量发展,根据《人力资源社会保障部关于印发技工教育“十四五”规划的通知》《陕西省人力资源和社会保障事业发展“十四五”规划》,制定《陕西省技工教育“十四五”规划》即《陕西省技工教育强基培优工程规划》。
一、发展环境
党中央国务院和省委省政府高度重视技能人才工作,要求大力发展技工教育,办好技工院校。“十三五”时期,人力资源社会保障部门深入贯彻党中央国务院和省委省政府决策部署,坚持改革创新,攻坚克难,推动技工教育发展,技工院校高技能人才培养和职业技能培训规模稳步扩大。截至2020年底,全省有在校生的技工院校127所,在校生17.9万人,每年面向社会开展职业培训超过15万人次,累计招收建档立卡贫困家庭子女近3万人,办学质量及社会影响力不断提升。
“十四五”时期,我国步入全面建设社会主义现代化国家新征程,党中央国务院和省委省政府高度重视技工教育,经济社会发展对高素质技能人才具有广泛需求,技工教育迎来良好发展机遇,具有广阔发展空间。与此同时,技工教育与产业发展衔接不够紧密,重学制教育轻职业培训问题依然存在,技能人才培养规模有待扩大,技工学校多而不强,办学质量存在较大提升空间,培养技能人才作用发挥不充分。技工教育必须适应市场需求,坚持质量第一,全面提高办学质量,培养高素质技能人才,优化人力资源供给结构,推进技能就业、技能增收,促进广大人民群众走共同富裕之路。
二、总体要求
(一)指导思想
以习近平新时代中国特色社会主义思想为指导,深入贯彻习近平总书记“大力发展技工教育”和“五个扎实”“五项要求”等重要指示,坚持政治引领、市场定位、产教融合、实训兴业,改革创新育人方式、办学模式、管理体制、保障机制,突出德技并修、多元办学、校企合作、提质培优,走创新发展之路,建立完善现代技工教育体系,弘扬工匠精神,培养更多高素质技术技能人才、能工巧匠、大国工匠,建设“技能陕西”,服务支撑陕西高质量发展。
(二)基本原则
1.政治引领,立德树人。以习近平新时代中国特色社会主义思想特别是习近平总书记关于职业教育的重要论述武装头脑、指导实践、推动工作,全面贯彻党的教育方针,坚持正确办学方向。将思想政治建设摆在首位,贯穿于技工教育全过程,德技并修,大力弘扬和传承劳动精神、劳模精神和工匠精神,推动思想政治教育与技术技能培养融合统一,营造劳动光荣的社会风尚和精益求精的敬业风气。
2.市场定位,需求导向。坚持面向市场、促进就业,聚焦经济发展和产业需求举办技工教育、开设专业(工种)、构建课程体系,推动学校布局、专业设置、人才培养与市场需求相对接,促进技能成才、技能就业、技能增收。
3.产教融合,校企合作。坚持产教融合、校企合作的发展方向,坚持“校企双制、工学一体”的技能人才培养特色和专注产业工人培养的定位,培育产业急需、企业短缺的高素质技能人才,推动形成产教良性互动、校企优势互补的发展格局。
4.实训兴业,育训结合。坚持面向实践、提升职业能力,持续强化学制教育与职业培训的实训特色,促进毕业生从“校门”到“厂门”无缝对接,让更多青年凭借一技之长实现人生价值。
(三)发展目标
到“十四五”末期,现代技工教育体系基本建成,办学格局更加优化,办学条件大幅改善,办学特色更加鲜明,技能型社会建设全面推进,技工院校成为技能人才培养、终身职业培训、技能等级(资格)评价、职业竞赛集训、社会公共实训、就业创业服务的综合性职业教育和培训主阵地,技工教育吸引力和培养质量显著提高。
1.规模结构更加合理。技工学校、高级技工学校、技师学院结构比例更趋合理。技工院校在校生规模18万人左右,其中,高级工班以上学生占在校生总数的50%。
2.办学特色更加鲜明。产教融合、校企合作、工学交替的技能人才培养模式持续完善,专业设置与区域产业更加匹配,学生实践能力与企业岗位需求密切对接,毕业生就业率超过97%。
3.办学质量明显提升。办学环境更加优化,政策制度更加健全,管理机制更加合理,学校管理更加规范,服务管理基本实现信息化。培育打造一批优质技工院校,技工教育基础更加扎实,整体办学水平切实提升。
4.服务功能更加健全。强化职业培训,技工院校分级对标实现年度职业培训任务,“十四五”时期全省技工院校面向社会开展培训80万人次,成为职业培训主阵地。人才评价、技能竞赛、就业创业指导、技师研修、技术攻关与交流等工作规范实施,技工院校社会服务功能显著增强。
三、加强政治引领
(四)加强党的全面领导。健全技工院校党组织,全面落实党建工作责任制,将党建工作与学校事业发展同部署、同落实、同考核,加强学校各级党组织建设,充分发挥党组织在技工院校的领导核心和政治核心作用,牢牢把握学校意识形态工作领导权。每年开展1次技工院校党支部书记培训,切实提高学校党支部书记党建综合素质和业务能力,规范党支部工作,充分发挥基层党组织的战斗堡垒作用,把党的领导落实到办学治校、立德树人全过程。
(五)加强思想政治课程建设。坚持为党育人为国育才,把立德树人作为检验学校一切工作的根本标准。深入推进习近平新时代中国特色社会主义思想进教材、进课堂、进头脑,把社会主义核心价值观融入人才培养全过程。建设技工院校思想政治课(以下简称思政课)课程体系,开足开齐思政课程,引导学生树立正确世界观、人生观、价值观。按规定使用思想政治、语文、历史三科统编教材。深入推进法治、国家安全、生态文明和国防教育。加强思政课师资队伍建设,遴选3个技工教育思想政治理论课师资研修基地,定期培训思政课教师和班主任。举办技工院校思想政治教育课程教师教学能力比赛。
(六)培养职业精神。弘扬劳模精神、劳动精神和工匠精神,将劳动教育纳入公共课必修课程,将劳动素养纳入学生综合素质评价体系,劳动素养评价结果要作为评优评先的重要参考。以实习实训课为主要载体开展劳动教育,其中劳模精神、劳动精神、工匠精神专题教育不少于每学年16学时,突出综合素质和通用能力培养,树牢社会主义职业精神。鼓励院校与企业等社会团体合作,共建共享劳动教育实践基地。按照国家课程方案和课程标准,开足开齐体育、美育课程,促进学生全面发展。加强技工院校特色校园文化建设,涵养技工教育文化,以文化人育人。
四、夯实发展基础
(七)加强制度建设。健全完善管理机制和业务制度,查漏补缺,制定完善技工院校设立、招生入学、学籍管理、专业设置、教学管理、教材管理开发、考试考核、毕业就业等各环节、全过程业务管理制度,构建技工院校业务管理制度体系。技工院校毕业证书标识培养层次等信息,支持毕业生享受政策待遇。探索弹性学制、学分制管理,支持学生积极参加社会实践、创业创新、竞赛活动。探索实习生参加工伤保险办法,加快发展学生实习实训责任保险和人身意外伤害保险,加强学生实习权益保障。
(八)巩固扩大招生规模。稳步提升应往届初高中毕业生、企业职工等招生数量,多举措多渠道招收退役军人、脱贫家庭新成长劳动力、农村转移劳动力和离校未就业高校毕业生就读技工院校。积极推进技工院校纳入职业教育统一招生平台。发挥县(区)人力资源社会保障部门和基层就业服务站作用,广泛利用网站、微信等各种渠道资源,做好招生宣传,进行生源摸底,抓好报名动员组织等工作。坚持线上招生和线下招生并举,发挥多种招生渠道优势。规范招生秩序,每年清理并对外公开招生资质院校名单。将技工院校年度招生工作纳入人力资源和社会保障事业发展计划,认真组织落实。
(九)规范资助管理。完善资助管理制度,细化责任分工,规范工作流程,实施信息化管理,强化过程监管,高效落实资助政策。落实“校长负责制”和“逐级审核责任制”,夯实监管责任,严格实行责任追究,确保资助资金安全。
(十)建设平安校园。健全校园安全管理制度,加强教学、食品、设施设备、校园周边等安全管理,落实学生日常安全教育和管理人员安全培训,按规定组织安全演练,创建平安校园。推动每所技工院校聘用专职或兼职心理健康教师,开设心理健康课程,提供心理健康咨询疏导,做好学生心理健康教育。
(十一)建立督导机制。按照常态跟踪、分类指导原则,完善督导报告制度、通报制度、约谈制度、限期整改制度、奖惩制度,将督导评估结果作为技工院校绩效考核的重要内容。探索授权或委托第三方机构开展技工院校督导评估工作。
五、强化办学特色
(十二)完善技能人才培养模式。坚守技工教育以就业为目标的办学特色,持续深化改革,完善技工院校人才培养模式,促进毕业生就业。
1.深化校企合作。加快工学一体化课程改革,整合学校和企业双方资源,主动吸纳行业企业深度参与技工院校专业规划、课程设置、教材开发、教学实施,合作共建新型专业、共同招生招工、共组师资队伍、共建实习基地、共搭管理平台、共评培养质量,搭建校企合作平台。鼓励引企驻校、引校进企、校企联合开发优质教育资源,共同发展“互联网+教育培训”模式。鼓励技工院校在企业设立实习实训基地、企业在技工院校建设培训基地,支持企业接收学生实习实训,拓宽合作内容和形式,形成“人才共有、过程共管、成果共享、责任共担”的校企合作办学制度,深化产教融合、校企合作、工学交替,实现入校即入企,毕业即就业。到2025年,力争50所技工院校的品牌专业建立较为完善的工学一体化技能人才培养模式。
2.扩大企业新型学徒培养。发挥校企双制作用,面向企业职工开放技工院校1年以上非全日制学籍注册通道,密切衔接院校招生和企业招工,明确参训者的学生学徒“双重身份”,强化学校和企业“双主体”实施,组织技工院校大力开展中国特色企业新型学徒制培训,实现入企即入校,就业即上学。新型学徒培训向技师(预备技师)倾斜,向新产业、新技术、新职业发展方向聚焦,重点培养企业和市场短缺的高端技能人才。探索推行弹性学制,校企联合培养预备技师和技师。
3.培养高端技能人才。扩大高级工以上学制教育规模,技工院校高级工以上在校生达到50%,鼓励技工学校、高级技工学校依托本校优势开展高级工以上专业(工种)学制教育和职业技能培训。鼓励骨干技师学院探索培养全日制高级技师。支持技工院校创建国家级、省级高技能人才培训基地。鼓励技工院校与企业通过共建技能大师工作室、组织技师研修、联合开展科技攻关和技术革新项目等方式,面向企业职工开展技师、高级技师培训。组织开展“三秦工匠进校园”活动,引领带动技工院校学生钻研技能、增强本领。
4.提供精准就业服务。推进公共就业服务与个性化就业服务相结合,完善毕业生就业服务体系,推动实现毕业即就业。落实技工院校毕业生按规定享受就业创业、参军入伍等政策,中级工班、高级工班、预备技师(技师)班毕业生按规定分别按照中专、大专、本科学历落实职称评审、机关企事业单位招录招聘等有关政策。鼓励各地支持有条件的技工院校建立创业孵化基地等创业服务载体。定期举办全省技工院校学生创业创新大赛,鼓励技工院校师生积极参与各类创业创新大赛。开展毕业生就业跟踪分析,将就业率纳入办学质量评估指标体系,提升教学质量与毕业生就业质量。
(十三)大规模开展职业培训
1.强化职业培训功能。落实技工院校实施学制教育和职业培训并举的法定职责,坚持职业培训与企业转型升级、乡村振兴、县域经济发展相结合,充分发挥师资、设备、场地等资源优势,突出实训特色和就业导向,组织技工院校全面开展补贴性培训和市场化社会培训。适应不同群体特点分类施训,增强培训效果。面向企业职工和高校毕业生,重点围绕高精尖缺新职业(工种),提供高端技能培训;面向农民工和失业人员,重点开展职业技能培训,扶持促进就业;适应劳动者需求,鼓励开展创业培训。优化培训内容,加强新兴产业、智能制造、现代服务业等领域职业技能培训。完善技工院校职业培训收入的分配激励机制,进一步落实单位内部分配自主权。组织技工院校探索建设职业训练院,拓展评价鉴定、公共实训、技能竞赛、师资研修、就业服务等功能,为技能人才成长提供全方位多层次服务。技工院校每年职业培训规模应逐步达到或高于学制教育在校生规模,稳步提升培训质量,打造职业培训主阵地。
2.深入推进合作培训。加强校县合作培训,鼓励技工院校在县、乡镇、农村设立分校、培训点或试办社区学院,围绕本地特色产业和重点项目送训下乡,重点开展订单、定岗、定向式培训,打造区域培训品牌。县(区)人力资源社会保障部门要主动对接,提供场地、培训对象组织、政策资金落实等便捷服务,合作组织培训。扩大技工院校和高校合作培训,组织高校毕业生积极参加高端职业技能培训。深化校企合作培训,引导技工院校采取设立企业培训工作站等多种形式参与企业培训机构建设,广泛开展企业在岗职工各类职业培训。鼓励技工院校与企业车间、班组结对子,建立校企合作的学习团队,通过多种教育培训服务供给,为职工提供终身技能提升服务。
3.加强职业培训基础建设。推动各地依托优质技工院校,建设公共实训基地,为区域产业技能人才培训提供支撑平台。完善职业培训标准体系,大力推动建立职业培训政校企联盟,鼓励政校企联盟在职业培训标准的互认互通上发挥主体作用,强化职业标准和培训包的适用性。开发我省产业发展紧缺工种职业培训包,推行培训课程标准化。
(十四)实施毕业生“人人持证”行动。全面开展技工院校职业技能评价,鼓励合作企业为学生提供职业技能等级认定,实现技校毕业生“人人持证”。支持符合条件技工院校面向社会开展职业技能等级认定。
六、推进创新发展
(十五)构建多元办学格局。构建政府统筹管理、行业企业积极举办、社会力量深度参与的多元办学格局。鼓励社会各方力量兴办技工教育,建设股份制、混合所有制技工院校。支持国有企业、大型企业、龙头企业和普通高校、高职院校、职业中学举办技工院校,积极推动企业和优质技工院校多元主体组建技工教育集团,鼓励各类投资主体优先在乡村振兴重点帮扶地区举办技工院校,引导当地政府对举办主体予以扶持。对于确需移交的行业、企业办技工院校,各级人力资源社会保障部门要积极创造条件做好接管工作。健全完善技工院校设立、晋级和退出办法,畅通社会各方投资办学进出渠道。
(十六)调整结构布局。按照“区域覆盖合理、产业重点突出”原则,整合技工教育资源,调整完善技工院校区域布局和结构层次,服务经济社会发展。优化区域布局,鼓励各地根据地区人口规模、产业结构布局等情况,设立技工院校。优化院校结构,鼓励符合标准的技工学校申办高级技工学校或技师学院。支持投资主体直接筹设高级技工学校或技师学院。加强技工院校办学质量评估,动态调整办学层次。到2025年,全省高级技工学校超过15所,技工学校、高级技工学校、技师学院结构比例明显优化,推动形成不同层次技工院校梯次发展、有序衔接、布局合理的技工教育体系。
(十七)建设“工匠型”师资队伍。推进技工院校教师职称制度改革。健全完善一体化教师标准、教师招聘、专业技术职务评聘和绩效考核标准等政策,技工院校教师招聘向高技能人才倾斜。实施一体化师资专项培训计划,扩大技工院校网络师资研修覆盖范围,打造师德高尚、技艺精湛、育人水平高超的教学名师、专业带头人、青年骨干教师等高层次人才队伍。遴选2-3个一体化师资研修基地,构建技工院校师资研修平台。落实教师定期到企业实践的规定,支持企业技术骨干到学校从教,推进固定岗与流动岗相结合、校企互聘兼职的教师队伍建设改革。定期举办教师职业能力大赛。
(十八)培育优质院校
1.建立办学质量评估机制。全面开展全省技工院校办学质量评估,分类处置,扶优汰劣。对“僵尸”“空壳”学校,按规定注销淘汰;对弱、小、散、乱、差的学校,限期整改,整改期满不达标的,引导合并或降级、注销;对办学水平较高的学校,鼓励支持发展,提高技工院校总体办学质量。
2.实施优质技工院校培育行动。根据质量评估情况,按照区域经济和产业发展需求,筛选优质技工院校,从政策、项目、资金和服务等方面予以倾斜和支持,重点扶持其发展。“十四五”时期,培育优质技工院校不少于50所,其中,旗舰技工院校和标准化技工院校分别不少于10所、40所,示范带动全省技工教育高质量发展。
3.引导建立互助联盟。坚持自愿协商、优势互补、互利共赢,支持优质技工院校牵头组建区域性、行业性等多类型技工教育联盟,在专业建设、课程开发、不同层次人才衔接培养等方面实行互帮互助,扩大提升高技能人才培养规模和质量。
(十九)实施陕西技工品牌培育行动
1.聚焦产业发展加强专业建设。实行技工院校专业设置动态调整,补充完善技工院校省级专业目录。聚焦产业发展与乡村振兴,适应优势产业高端化、战略性新兴产业规模化等需要,优先发展先进制造、新能源、新材料、现代农业、现代信息技术、生物技术、人工智能等产业需要的一批新兴专业,加快建设护理、康养、家政等一批人才紧缺的专业,改造升级化工医药、建筑工程、轻纺制造等一批传统专业,撤并淘汰供给过剩、就业率低、职业岗位消失的专业,鼓励学校开设更多高精尖缺新专业,形成紧密对接产业链、创新链的专业体系。
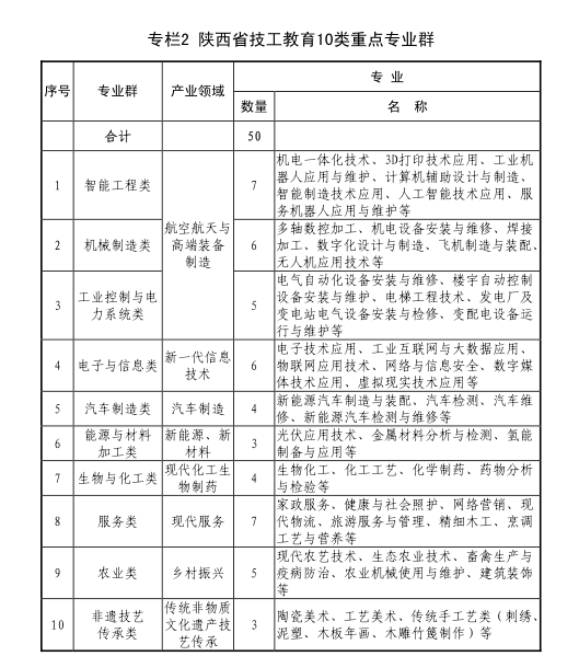
2.打造陕西技工新品牌。围绕我省6大支柱14个重点产业领域,聚焦省级23条制造业产业链,打造航空航天、能源化工、汽车制造等高精尖缺新技工;聚焦省级7条文化旅游业产业链,打造旅游服务、现代物流、网络营销等现代服务新技工;聚焦省级9条现代农业产业链,打造现代农艺、生态农业技术、农业机械使用维护等乡村振兴新技工,建设10类重点专业群50个以上品牌专业。大力开展职业技能培训,打造旬阳建工、蓝田厨师、紫阳修脚师等一批劳务品牌,服务支撑经济高质量发展。

3.多渠道支持专业建设。支持技工院校联合培育建设重点特色专业。鼓励技工院校开设企业冠名班,定向为企业培养技能人才,引导企业提供设备、组织专家授课、开展对口实习实训,加大校企专业共建力度。鼓励有条件的市县投资支持技工院校开设地方特色专业,培养当地急需紧缺的技能人才。探索设立专业建设补贴,支持重点专业群建设。
(二十)建设数字资源服务平台。建立健全技工教育服务管理信息系统,强化技工教育大数据管理与应用,全面提升技工院校服务管理工作信息化水平。遴选10所技工教育数字化资源建设与应用优秀院校,引领带动技工教育数字化教学资源共建共享,推进智慧校园建设。
(二十一)实施职业技能大赛引领计划。制定职业技能竞赛管理办法,规范竞赛组织管理,推动出台竞赛基地补贴政策,支持技工院校建设世界和国家职业技能大赛实训基地。制定实施竞赛奖励激励办法,激励技工院校学生广泛参训参赛,加快技能竞赛成果转化,推进以赛促教、以赛促训、以赛育才。
专栏3 职业技能大赛引领计划
|
1.综合竞赛引领行动。举办陕西省第一届职业技能大赛,推进重点行业和各市县开展各类职业技能大赛。
|
|
2.竞赛基地建设行动。建设世界职业技能大赛实训基地10个、陕西省国家职业技能大赛实训基地50个,加强职业技能竞赛基础建设。
|
七、加强政策资金和项目支持
(二十二)加强政策支持。完善技工教育改革发展政策,拓宽多元主体办学渠道,强化技工院校岗位设置、公开招聘、教师职称、绩效工资等支持措施,推动落实免学费、奖助学金、参军入伍、优化资源配置、毕业生待遇政策,扩大高技能人才与专业技术人才职业发展贯通领域,建立完善更加适应技能人才培养特色的办学制度和管理机制。加强与“一带一路”沿线国家的技工教育国际合作交流,促进技工教育高质量发展。
(二十三)有效保障资金。探索建立基于专业大类的差异化生均拨款制度,严禁以学费、社会服务收入冲抵生均拨款,推动落实生均拨款政策,加大财政投入。加强公共经费统筹,落实税收优惠政策,推动就业补助资金、职业技能提升专账资金、人才工作经费向技工教育倾斜。
(二十四)发挥项目作用。深入实施国家高技能人才振兴计划,支持技工院校建立高技能人才培训基地和技能大师工作室,承担技师培训项目。支持技工院校开展产教融合,建设公共实训基地、世界技能大赛集训基地等项目,改善办学条件。协调配合发展改革、财政等部门将建设项目向技工院校倾斜,加强基础设施建设。
八、保障措施
(二十五)加强组织领导。各级人力资源社会保障部门要认真贯彻落实党中央国务院和省委省政府部署要求,高度重视本规划的组织实施。按照规划要求,结合各市实际,制定落实具体工作方案和行动计划,将规划目标任务分解落实到具体部门和单位,明确目标、责任、时限、进度,纳入地方经济社会发展考核,确保规划落地落实落细。
(二十六)加强协调联动。各地要将推进技工教育发展纳入本地区经济社会发展的总体规划,注重衔接,协调推进。要加强与机构编制、发改、财政、教育等部门的协调,整合各类相关社会资源,形成各相关部门分工合作、全社会共同推动技工教育创新发展的局面。
(二十七)优化发展环境。认真贯彻职业教育法律法规,促进技工教育健康发展。完善技术工人培养、评价、使用、激励等措施,对在技工教育工作中取得成绩的单位和个人、为经济发展作出突出贡献的技能人才,按照有关规定予以表彰奖励,增强技术工人职业荣誉感、自豪感、获得感。加大宣传力度,广泛宣传技能人才成长成才的典型事迹,深入开展世界青年技能日等主题宣传活动,弘扬劳动光荣、技能宝贵、创造伟大的时代风尚和精益求精的敬业风气。
(二十八)落实监督指导。各级人力资源社会保障部门要强化主体责任,层层压实责任,完善规划实施情况监测、评估和绩效考核机制,实行动态跟踪指导,定期组织检查评估。定期总结规划实施工作,推广先进经验,认真研究规划实施过程中出现的问题,调整完善政策措施,保障规划落实。