• 首页
  • 学院概况
    • 学院简介
    • 校训
    • 学院荣誉
    • 校园环境
  • 学院资讯
    • 学院新闻
    • 通知公告
  • 专业设置
    • 汽车维修
    • 公路施工与养护
    • 无人机操控技术
    • 新能源汽车检测与维修
    • 会计
    • 交通客运服务
    • 电子商务
  • 招生就业
  • 驾驶学校
  • 培训鉴定
    • 培训简介
    • 培训项目
  • 教育教学
    • 教研成果《公路工程现场检测》
  • 校园生活
    • 学生管理
    • 学生活动
    • 团学动态
  • 党群工作
    • 党群动态
    • 学院通讯
    • 网上党校
    • 不忘初心
    • 60周年校庆
  • 财务公开
  • 首页 (current)
  • 学院概况
  • 学院资讯
  • 专业设置
  • 招生就业
  • 驾驶学校
  • 培训鉴定
  • 教育教学
  • 校园生活
  • 党群工作
  • 财务公开
Banner
Banner
Banner
    当前位置:首页 >> 党群工作 >> 网上党校

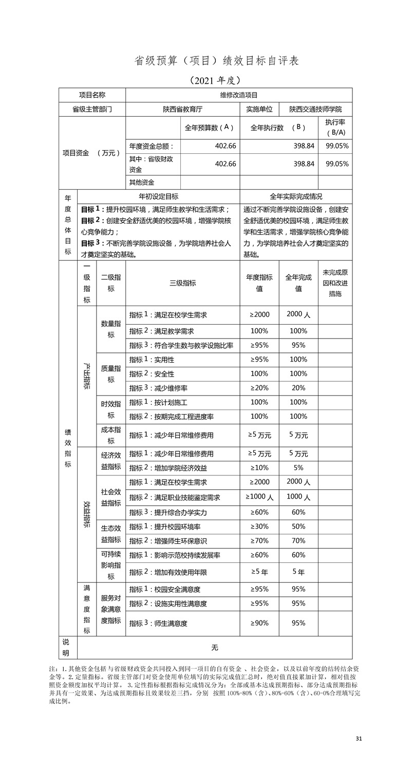
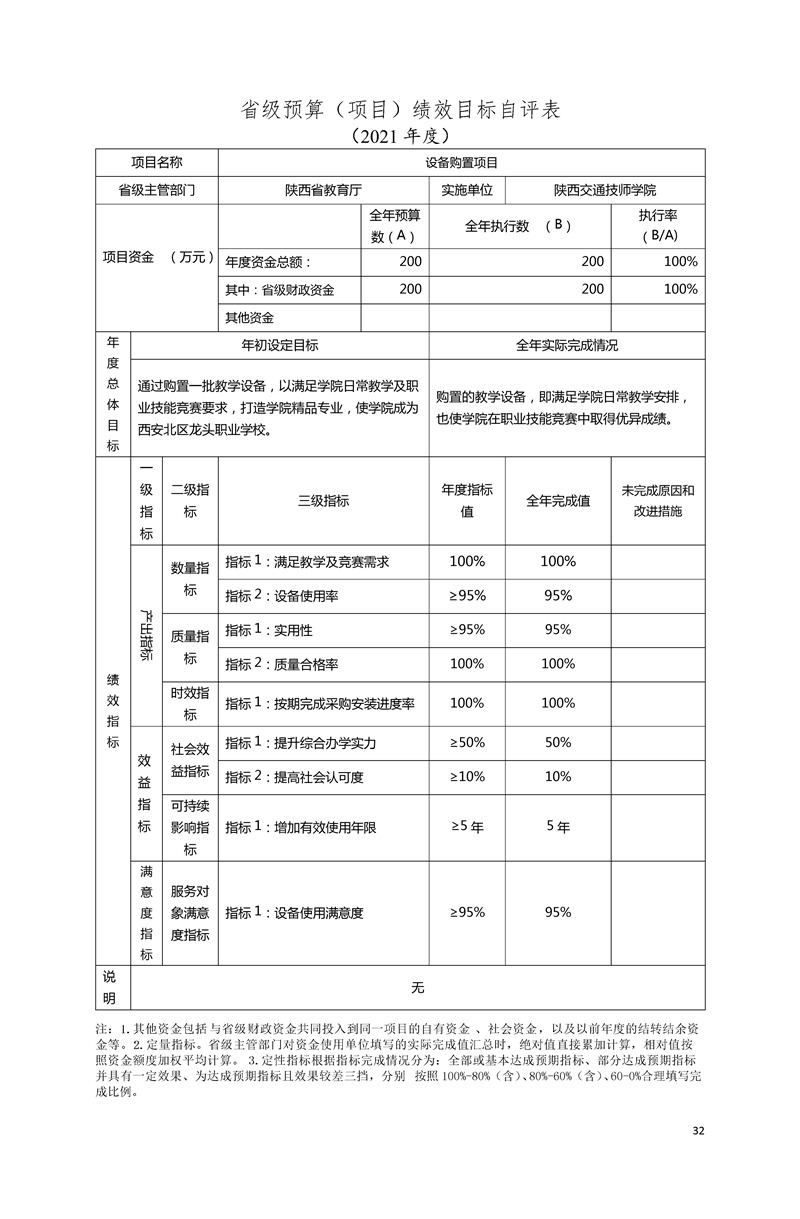
    陕西交通技师学院2021年部门决算公开情况说明

    上传时间:2022-9-4    浏览量:140298        来源:陕西交通技师学院

    2021年陕西交通技师学院部门决算(下载)


    下一页:陕西交通技师学院2022年单位综合预算
    上一页:陕西交通技师学院2024年度部门决算
    当前位置:首页 >> 党群工作 >> 网上党校

    陕西交通技师学院2021年部门决算公开情况说明

    上传时间:2022-9-4    浏览量:140298        来源:陕西交通技师学院

    2021年陕西交通技师学院部门决算(下载)


    下一页:陕西交通技师学院2022年单位综合预算
    上一页:陕西交通技师学院2024年度部门决算

    版权所有:陕西交通技师学院   陕ICP备09011520号-1

    学院地址:陕西省西安市西咸新区泾河新城(泾阳永乐)

    电       话:029-36381251      传真:029-36382223

    招生电话:029-36381250  15394108550    邮编:713702

    驾校电话:13186255263   13186253326

    总访问量:510224次 陕公网安备61019602000494号

    扫一扫
    陕西交通技师学院

    网站首页
    招生就业
    驾驶学校